2025-01-25

Image quine20250125


(C) David Vajda
Sat Jan 25 09:41:50 2025
3 Network - TTL - Disjunktive Normalform

	x2	x1	x0		y
 0	0	0	0		0
 1	0	0	1		1
 2	0	1	0		0
 3	0	1	1		0
 4	1	0	0		1
 5	1	0	1		1
 6	1	1	0		0
 7	1	1	1		1


	x2	x1	x0		y
 1	0	0	1		1
 4	1	0	0		1
 5	1	0	1		1
 7	1	1	1		1

 1:5		-	0	1
 4:5		1	0	-
 5:7		1	-	1

		1	4	5	7
 1:5	+		+
 4:5		+	+
 5:7			+	+

 1:5		-	0	1
 4:5		1	0	-
 5:7		1	-	1

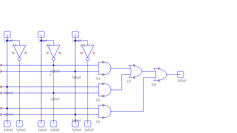
	y	<=	(not x1 and x0) or
			(x2 and not x1) or
			(x2 and x0);

library ieee;
use ieee.std_logic_1164.all;

entity quine20250125 is
port (
	x2, x1, x0: in std_logic;
	y: out std_logic
);
end;

architecture behaviour of quine20250125 is
begin
	y	<=	(not x1 and x0) or
			(x2 and not x1) or
			(x2 and x0);
end;

library ieee;
use ieee.std_logic_1164.all;

entity quine20250125testbench is
port (
	y: out std_logic
);
end;

architecture behaviour of quine20250125testbench is
	component quine20250125
	port (
		x2, x1, x0: in std_logic;
		y: out std_logic
	);
	end component;
	signal x2, x1, x0: std_logic;
begin
	q: quine20250125 PORT MAP (x2=>x2, x1=>x1, x0=>x0, y=>y);


-- (C) David Vajda
-- Sat Jan 25 09:41:50 2025
-- 3 Network - TTL - Disjunktive Normalform

library ieee;
use ieee.std_logic_1164.all;

entity quine20250125 is
port (
	x2, x1, x0: in std_logic;
	y: out std_logic
);
end;

architecture behaviour of quine20250125 is
begin
	y	<=	(not x1 and x0) or
			(x2 and not x1) or
			(x2 and x0);
end;

library ieee;
use ieee.std_logic_1164.all;

entity quine20250125testbench is
port (
	y: out std_logic
);
end;

architecture behaviour of quine20250125testbench is
	component quine20250125
	port (
		x2, x1, x0: in std_logic;
		y: out std_logic
	);
	end component;
	signal x2, x1, x0: std_logic;
begin
	q: quine20250125 PORT MAP (x2=>x2, x1=>x1, x0=>x0, y=>y);
	x0 <= '0' after 0 ns, '1' after 10 ns, '0' after 20 ns, '1' after 30 ns, '0' after 40 ns, '1' after 50 ns, '0' after 60 ns, '1' after 70 ns, '0' after 80 ns;

	x1 <= '0' after 0 ns, '0' after 10 ns, '1' after 20 ns, '1' after 30 ns, '0' after 40 ns, '0' after 50 ns, '1' after 60 ns, '1' after 70 ns, '0' after 80 ns;

	x2 <= '0' after 0 ns, '0' after 10 ns, '0' after 20 ns, '0' after 30 ns, '1' after 40 ns, '1' after 50 ns, '1' after 60 ns, '1' after 70 ns, '0' after 80 ns;
end;

Image Screenshot_20250125_095049

Image Screenshot_20250125_095055