-- (C) David Vajda
-- 2024-12-28
-- simpler kleiner Automat
b a x b a y
0 0 0 0 1 1 0
1 0 0 1 1 0 0
2 0 1 0 0 1 0
3 0 1 1 1 1 0
4 1 0 0 0 1 0
5 1 0 1 1 1 1
6 1 1 0 0 0 0
7 1 1 1 1 1 1
b a x b
0 0 0 0 1
1 0 0 1 1
2 0 1 0 0
3 0 1 1 1
4 1 0 0 0
5 1 0 1 1
6 1 1 0 0
7 1 1 1 1
b a x a
0 0 0 0 1
1 0 0 1 0
2 0 1 0 1
3 0 1 1 1
4 1 0 0 1
5 1 0 1 1
6 1 1 0 0
7 1 1 1 1
b a x y
0 0 0 0 0
1 0 0 1 0
2 0 1 0 0
3 0 1 1 0
4 1 0 0 0
5 1 0 1 1
6 1 1 0 0
7 1 1 1 1
-- (C) David Vajda
-- 2024-12-28
-- simpler kleiner Automat
b a x b a y
0 0 0 0 1 1 0
1 0 0 1 1 0 0
2 0 1 0 0 1 0
3 0 1 1 1 1 0
4 1 0 0 0 1 0
5 1 0 1 1 1 1
6 1 1 0 0 0 0
7 1 1 1 1 1 1
b a x b
0 0 0 0 1
1 0 0 1 1
3 0 1 1 1
5 1 0 1 1
7 1 1 1 1
b a x a
0 0 0 0 1
2 0 1 0 1
3 0 1 1 1
4 1 0 0 1
5 1 0 1 1
7 1 1 1 1
b a x y
5 1 0 1 1
7 1 1 1 1
b a x b
Gruppe 0:
0 0 0 0 1
Gruppe 1:
1 0 0 1 1
Gruppe 2:
3 0 1 1 1
5 1 0 1 1
Gruppe 3:
7 1 1 1 1
0:1 0 0 -
1:3 0 - 1
1:5 - 0 1
3:7 - 1 1
5:7 1 - 1
0:1 0 0 -
1:3 0 - 1
5:7 1 - 1
1:5 - 0 1
3:7 - 1 1
1:3:5:7 - - 1
1:5:3:7 - - 1
0:1 0 0 -
1:5:3:7 - - 1
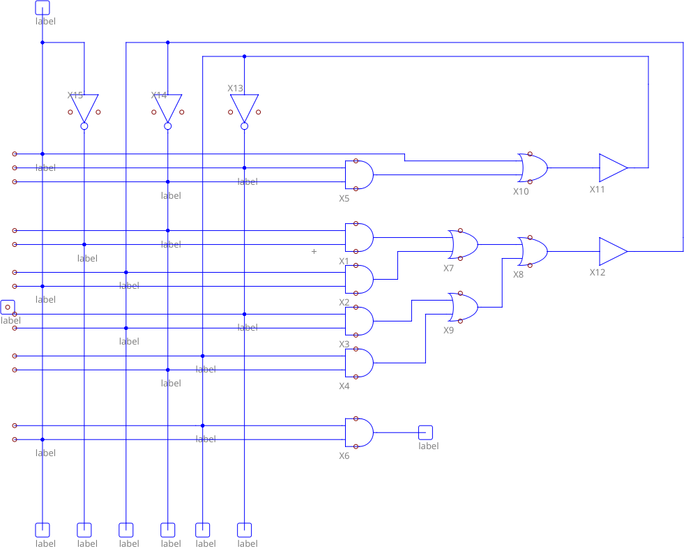
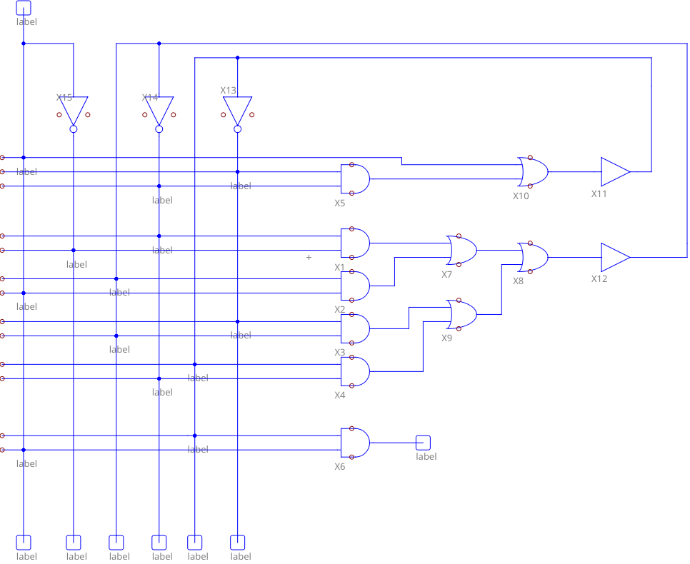
b <= (not b and not a) or x;
b a x a
Gruppe 0:
0 0 0 0 1
Gruppe 1:
2 0 1 0 1
4 1 0 0 1
Gruppe 2:
3 0 1 1 1
5 1 0 1 1
Gruppe 3:
7 1 1 1 1
0:2 0 - 0
0:4 - 0 0
2:3 0 1 -
4:5 1 0 -
3:7 - 1 1
5:7 1 - 1
0:4 - 0 0
3:7 - 1 1
0:2 0 - 0
5:7 1 - 1
2:3 0 1 -
4:5 1 0 -
0 2 3 4 5 7
0:4 + +
3:7 + +
0:2 + +
5:7 + +
2:3 + +
4:5 + +
0 2 3 4 5 7
0:4 + +
3:7 + +
2:3 + +
4:5 + +
0:4 - 0 0
3:7 - 1 1
2:3 0 1 -
4:5 1 0 -
a <= (not a and not x) or
(a and x) or
(not b and a) or
(b and not a);
b a x y
5 1 0 1 1
7 1 1 1 1
5:7 1 - 1
y <= (b and x)
b <= (not b and not a) or x;
a <= (not a and not x) or
(a and x) or
(not b and a) or
(b and not a);
y <= (b and x);
Unär kodiert
b a x b a y
0 0 0 0 1 1 0
1 0 0 1 1 0 0
2 0 1 0 0 1 0
3 0 1 1 1 1 0
4 1 0 0 0 1 0
5 1 0 1 1 1 1
6 1 1 0 0 0 0
7 1 1 1 1 1 1
Zustand Eingabe Ausgabe Folgezustand Code Folgezustand
z3+ z2+ z1+ z0+
z0 0 0 z3 1 0 0 0
z0 1 0 z2 0 1 0 0
z1 0 0 z1 0 0 1 0
z1 1 0 z3 1 0 0 0
z2 0 0 z1 0 0 1 0
z2 1 1 z3 1 0 0 0
z3 0 0 z0 0 0 0 1
z3 1 1 z3 1 0 0 0
z3+ := (z0 and not x) or (z1 and x or z2 and x and z3 and x);
z2+ := (z0 and x)
z1+ := (z1 and not x or z2 and not x)
z0+ := (z3 and not x)
y := (z2 and x or z3 and x)
|