quine20250104.txt

Image quine20250104


(C) David Vajda
Tue Apr  1 02:34:39 2025
3 Network - TTL - Disjunktive Normalform

	x2	x1	x0		y
 0	0	0	0		0
 1	0	0	1		0
 2	0	1	0		1
 3	0	1	1		1
 4	1	0	0		0
 5	1	0	1		0
 6	1	1	0		1
 7	1	1	1		1

	x2	x1	x0		y
 2	0	1	0		1
 3	0	1	1		1
 6	1	1	0		1
 7	1	1	1		1


	x2	x1	x0		y
Gruppe 1:
 2	0	1	0		1
Gruppe 2:
 3	0	1	1		1
 6	1	1	0		1
Gruppe 3:
 7	1	1	1		1


2:3			0	1	-
2:6			-	1	0
3:7			-	1	1
6:7			1	1	-


2:3			0	1	-
6:7			1	1	-

2:3:6:7			-	1	-

2:6			-	1	0
3:7			-	1	1

2:6:3:7			-	1	-

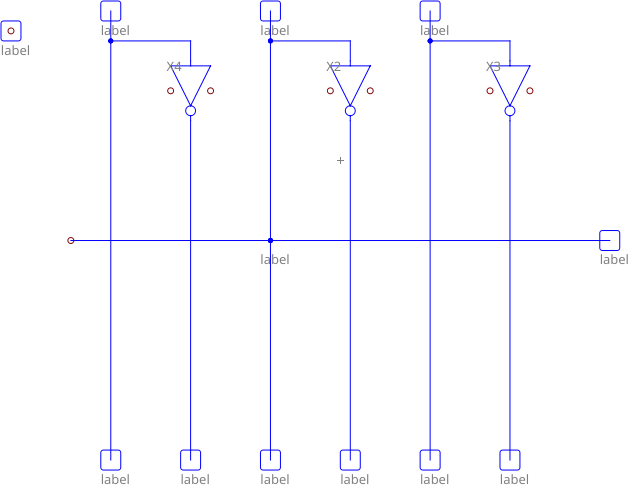
	y	<=	x1;

library ieee;
use ieee.std_logic_1164.all;

entity quine20250401 is
port (
	x2, x1, x0: in std_logic;
	y: out std_logic
);
end;

architecture behaviour of quine20250401 is
begin
	y	<=	x1;
end;

library ieee;
use ieee.std_logic_1164.all;

entity quine20250401testbench is
port (
	y: out std_logic
);
end;

architecture behaviour of quine20250401testbench is
	component quine20250401
	port (
		x2, x1, x0: in std_logic;
		y: out std_logic
	);
	end component;
	signal x2, x1, x0: std_logic;
begin
	q: quine20250401 PORT MAP (x2=>x2, x1=>x1, x0=>x0, y=>y);